当前位置:首页 > 考研资讯 > 技能必备
日期:2022/2/14
来源:阅读量:1132
当你参加复试的时候,导师手上都会有一张复试评分表,这个表里面的考核内容被分成各个模块,导师则会根据你在复试时的表现在相应的模块里面打分。
今天咱们来看看这张“评分标准打分表”,大家在准备复试的时候可以根据模块调整自己的备考方向哦~
一、复试打分表
复试得分被拆分成各个模块,各个模块分值分为优秀、良好、一般、较差、差,面试官会根据评分表中拟定的分值进行打分。


从打分表可以看到,专业素质和能力的考察中,重点考察的是本学科理论知识和应用技能;而在能力以及综合素质的考察中,重点考察的是本专业之外的人文素养、社会实践等。
二、复试评分细则
某大学法学院2020年的复试中,复试的分值从专业测试、综合测试、外语测试3个部分进行打分。
1、专业测试(15分钟)
专业测试主要考核考生对本学科专业知识和应用技能的掌握程度,共100分。专业测试这部分的考察,是同学从题库中随机抽题的,每人抽取题库中的3道题目,然后选择其中2道题目回答。

某大学法学院 专业测试分值
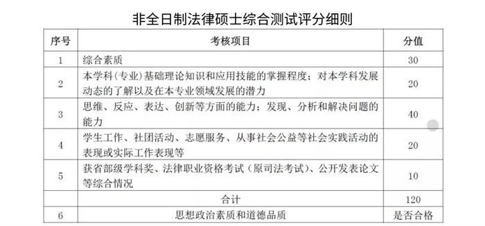
2、综合测试(10分钟)
综??????????????合测试这部分主要考察的是同学们的思维、反应、表达、创新等方面的能力以及综合素质、从事社会公益、思想政治素质、道德品质等方面的情况,会问到之前都获得了哪些奖项、参加过哪些社团活动等等,共120分。

某大学法学院

某大学法学院

某大学法学院
3、外语测试(5分钟)
外语测试部分,主要考察英语听力和口语测试这两部分内容,一共20分。
三、如何根据评分细则准备复试
根据以上的细则内容不难看出,主要考核学生四个方面:专业能力、本科的成绩表现、英语能力、综合能力,而分值最高的是专业能力,因此在备考的时候要注重自己的专业能力。
专业课的复习建议可以从以下几个方面来进行备考:
1)找到所报院专业导师编写的教材;
2)在网上查找目标专业近3年的核心课题,可以是国家课题、教育部课题,也可以是省级的课题;
3)查找目标专业近3年的核心著作与期刊文章;
4)找到目标专业近1年的本科或者研究生期末的试卷。