当前位置:首页 > 考研资讯 > 热点信息
日期:2024/8/6
来源:阅读量:455
01中央民族大学
民族学、社会学将按照一级学科命题,二级学科招生;
哲学、新闻传播学、戏剧与影视、现代教育技术、生物学、理学院电子信息专业、光学工程这些专业考试科目调整。

02中央财经大学会计学院
自2025年起不再招收非全日制审计硕士研究生,改为招收非全日制会计硕士研究生(继续招收全日制会计硕士研究生);
自2025年起开始招收全日制审计硕士研究生。

03江苏师范大学
招生专业、初试考试科目、参考书目、报考资格有所变更。


04陕西科技大学
轻工科学与工程学院新增招生专业080700动力工程及工程热物理、085800能源动力;
物理与信息科学学院新增招生专业085400电子信息;
文化与教育学院新增招生专业055101英语笔译;
经济与管理学院120200工商管理学按照一级学科招生;
另有多个专业考试科目调整。

05云南农业大学
招生专业及初试科目调整。

06四川省社会科学院
2025年MBA专业硕士学习方式由全日制变更为非全日制,招生人数30人,学习时间为周末或集中上课。

07大连理工大学
1.物理学院
2025年085801电气工程、085408光电信息工程专业学位硕士研究生停招。

2.化工海洋与生命学院

08长安大学
2025年起,030100法学学科暂停招收硕士研究生。

09四川音乐学院
部分自命题科目及参考书目有调整。

10哈尔滨工程大学马克思主义学院
马克思主义理论学科考试科目调整。

11宁夏师范大学体育学院
体育硕士考试科目346体育综合参考书目(运动生理学)有调整。
今年5月,教育部已同意宁夏师范学院更名为宁夏师范大学。

12上海科技大学生命科学与技术学院
086000生物与医药统考的考试科目二调整为201英语一。

13暨南大学
2025年硕士研究生招生专业目录(校对版)已发布。与2024年招生专业目录相比,有较多变化,如学院整合、新增招生专业,取消招生专业、初试科目调整等,建议报考暨南大学同学做好对比,注意变化。

14湖南科技大学
商学院、教育学院、体育学院、外国语学院、人文学院、黎锦晖音乐学院、机电工程学院、土木工程学院、物理与电子科学学院、材料科学与工程学院、计算机科学与工程学院等多个学院考试科目调整。
15南京大学智能科学与技术学院
081200计算机科学与技术、085410人工智能初试专业科目均由原来的855 数据结构、算法、人工智能、概率统计拟变更为408 计算机学科专业基础。

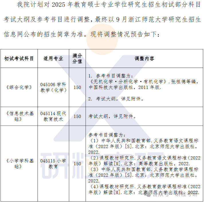
16浙江师范大学教育学院
教育专硕部分科目考试大纲及参考书目调整。

17内蒙古工业大学
部分初试科目调整。

18山东航空学院
入学考试部分自命题、复试、加试科目以及参考书目、考试大纲有调整。2025年拟新增的学位点有:0258数字经济、0452体育、0651博物馆、0854电子信息、0855机械、0856材料与化工、0860生物与医药、0859土木水利、1357设计共9个。9个学位点最终信息以国务院学位委员会下达的审核增列的硕士学位授予点名单和学校正式发布的2025年招生章程为准。2023年11月6日,教育部官网发布《关于拟同意设置本科高等学校的公示》,其中拟同意滨州学院更名为山东航空学院。

19武汉大学经济与管理学院
入学考试自命题参考书目2025修订版发布。
