当前位置:首页 > 考研资讯 > 高校互动
日期:2021/9/15
来源:阅读量:1458
各位考生朋友们:
大家好!感谢您申请华东师范大学MBA项目。
现阶段因处于疫情防控阶段,暂定全日制线上面试/非全日制线下面试(以最新通知为准)。另外,全日制面试已加场,请大家根据需求申请适合的场次。(灰色底纹为加场批次,我们会根据实际情况逐步开放后期批次,预面试时间持续更新中,请随时关注官方微信公众号与官方网站。)面试需注意事项将于面试前一周内以官方邮件形式发送至各位考生申请时的预留邮箱,请注意查收。

更新至9月15日
注:预面试日期和方式将视疫情防控情况而定,若有变化,将另行通知,具体以考生所收到的官方邮件为准。
①为方便外地生源,新增9月23日非全。
②10月13日(周三晚)线上全日制为本年度最后批次,因名额有限,人满系统会提前自动关闭报名通道。符合报考条件的全日制考生,如还有意愿报考华东师大MBA项目,请一志愿报考,同时于明年3月底或者4月初参加正常批面试(具体以官网公布通知为准)。
③非全日制考生请随时关注后期10月面试场次,我们会根据实际情况逐步开放后期批次。
在招生流程上,华东师范大学MBA项目秉承科学选拔、公平公正、全面衡量、客观评价、择优录取、宁缺毋滥的基本原则,依据以下四个步骤进行录取工作:①网上申请,②提前批面试,③全国MBA管理类联考,④正常批面试。
招生流程
步骤1:网上申请
请登陆华东师范大学MBA官网
http://mbazs.ecnu.edu.cn/进行报名申请。网上注册成功后,请在相应批次在线申请截止日期前完成在线申请(包括个人信息填写与电子申请材料上传)。所有电子申请材料需满足系统格式要求,且需保证上传附件的内容清晰。
步骤2:提前批面试
提前批面试主要对考生进行综合能力考核、外语能力考核、思想政治能力考核。
步骤3:报名并参加全国MBA管理类联考
全国MBA管理类联考所有考生都必须参加,考生必须完成以下环节:

步骤4:正常批面试
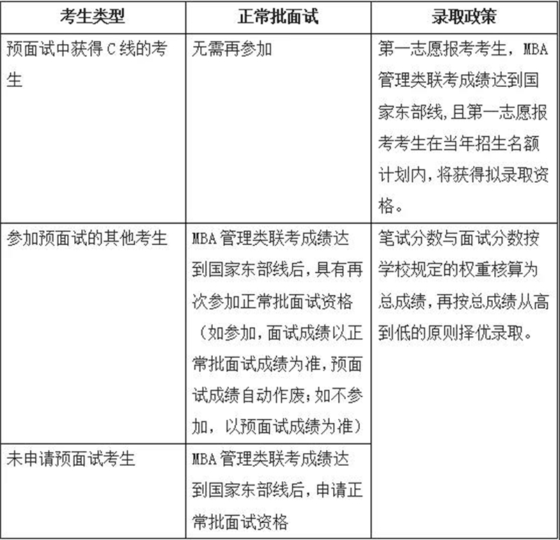
正常批面试以往安排在每年的3月底4月初(具体以届时教育部及我校研究生院通知为准)。以下为华东师范大学2022年入学MBA考生录取相关政策。

华东师大MBA项目介绍
一、人力资源与应用心理MBA项目
(非全日制学习,周五晚上+周末一天学习)
致力于培养具有高度人文意识和创新意识、人际洞察力和前沿思维的高情商首席人才官。
1、依托华东师范大学深厚的人文底蕴,为中国经济社会发展提供心智资源支持。
2、融合华东师范大学强大心理学、人力资源管理等学科优势,深化和拓展心理学思维和方法在人力资源管理实务中的应用。
3、校企深度对接,创新联动培养机制。
4、以企业真实案例强化实战训练,构造行之有效的教学体系。
5、学制:非全日制学习2.5年。
二、金融与投资管理MBA项目
(非全日制学习,周五晚上+周末一天学习或集中授课)
致力于培养具有上市公司治理素养、多层次资本市场运作能力、复杂问题综合处理技能的高层次复合型管理人才。
1、对接上海国际金融中心建设,满足中国多层次资本市场蓬勃发展对上市公司证券事务管理人才的巨大需求。
2、依托华东师范大学金融学科的传统优势,构造多学科交叉培养平台,培养银行、证券、投资与保险等管理能力。
3、引入上海上市公司协会丰富的上市公司资源,针对性培养董事会秘书、证券事务代表和投资总监管理岗人才。
4、学制:非全日制学习2.5年。
三、商业数据分析MBA项目
(非全日制学习,周五晚上+周末一天学习)
致力于培养具有商业理解能力、数据管理能力和数据分析能力的高层次管理人才。
1、满足中国经济转型发展中对大数据管理与分析人才的巨大需求。
2、依托华东师范大学统计学、软件工程、信息情报管理等优势学科,培养大数据应用能力。
3、引入大数据头部企业资源,有效培养数据管理思维,实现大数据价值创造。
4、学制:非全日制学习2.5年。
四、教育运营与投资MBA项目
(非全日制学习,周五晚上+周末一天学习)
致力于培养熟悉教育规律、精通教育管理商业逻辑的高端复合型人才。
1、坚持国际化、信息化和跨学科的发展理念,不断提升中国教育管理水平和中国教育管理品质。
2、整合校内教育学科优势,融合商科优秀师资队伍,探索教育管理的新趋势。
3、将企业运营与投资领域课程嵌入教育运营管理实务,强化教育管理实战训练,切实提升学生教育管理综合能力。
4、融合教育部中学校长培训中心资源,打造高端教育管理人才培养体系,打造富有中国特色的教育管理育人高地。
5、学制:非全日制学习2.5年。
五、通用管理MBA项目
(非全日制学习,周五晚上+周末一天学习;全日制学习:周一到周五学习)
致力于培养通晓管理知识,具有丰富管理经验的高层次、务实型、综合型企业管理精英人才。
致力于培养通晓管理知识模块(营销与品牌管理、国际企业管理精英、人力资源管理实务与综合运用、金融与财务分析、经济决策学与领导力发展)、具有丰富管理经验的职业经理人。
1、依托华东师大多学科综合优势,提升学生智商和眼界。
2、依托管理实务与综合运用等特色课程,丰富学生知识体系。
3、依托企业家讲座、案例研讨等立体教学体系,淬炼学生分析和管理能力。
4、依托深厚的人文素养与管理智慧,塑造学生领袖气质。
5、学制:全日制学习2年,非全日制学习2.5年。
信息来源华东师范大学MBA
安徽中研研学教育科技有限公司创始团队自2009年进入研究生考试培训行业,12年来持续专注考研培训,快速带领公司成为安徽优秀的考研培训专业服务机构。研学MBA专门从事管理类专业硕土的考试辅导,包含MBA、EMBA、MPA、 MEM、MPAcc等。研学MBA立足合肥,面向安徽,辐射长三角,针对中国科学技术大学、合肥工业大学、安徽大学等省内高校以及复旦大学、上海交通大学、 同济大学、南京大学、东南大学等省外高校的招生要求,依托公司在考研领域的强大师资力量和高校的良好合作关系,为管理类专业硕士考生设置更科学的课程体系,提供更优质的备考辅导。